Vue 生命周期钩子 (Lifecycle Hooks)
1. 核心概念与生命周期全景图
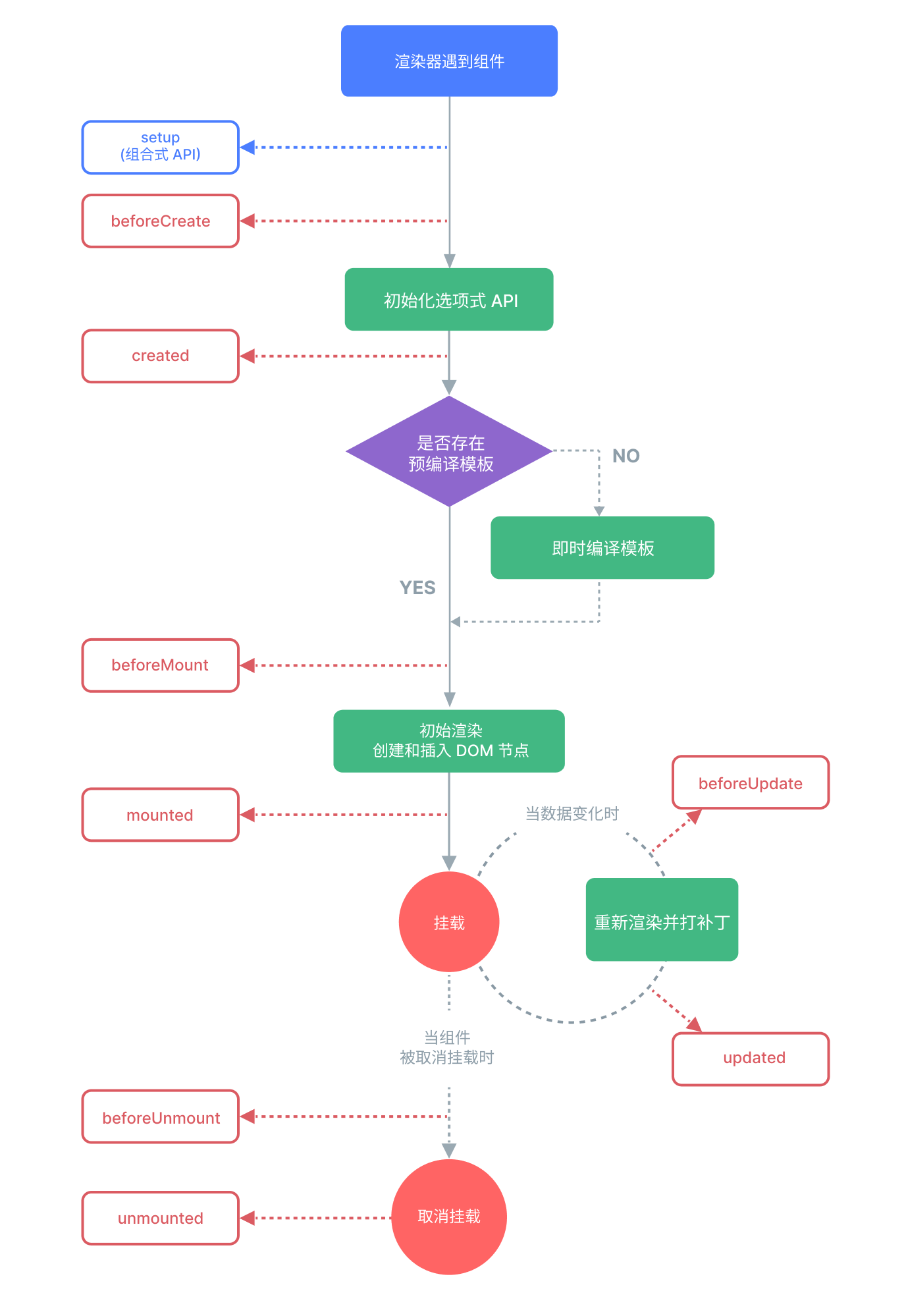
在 Vue 的世界里,每个组件实例从“出生”(被创建)到“死亡”(被销毁)都要经历一个漫长且严谨的过程。这个过程涵盖了数据初始化、模板编译、DOM 挂载、数据更新重新渲染、以及最终的卸载清理。

1.1 Vue 3 (Composition API) 生命周期总览
| 执行阶段 | Vue 3 Hook 函数 | 核心意义与最佳实践 |
|---|---|---|
| 创建 | setup() 执行期 | (替代 created) 组件实例被创建,响应式状态 (ref/reactive) 已就绪,但 DOM 还未生成。发起首屏异步数据请求的最佳时机。 |
| 挂载前 | onBeforeMount() | 模板已被编译成渲染函数,但真实的 DOM 节点还未被插入到页面中。极少使用。 |
| 挂载完毕 | onMounted() | 极其重要! 真实的 DOM 节点已经插入页面。这是获取模板引用 (ref DOM)、初始化基于 DOM 的第三方库 (如 ECharts, Swiper)、绑定全局事件监听的唯一安全时机。 |
| 更新前 | onBeforeUpdate() | 响应式数据已经发生改变,但虚拟 DOM 还没开始 Diff 打补丁,真实 DOM 还是旧的。可用于在 DOM 更新前手动保存滚动位置等旧状态。 |
| 更新完毕 | onUpdated() | 真实 DOM 已经根据新数据更新完毕。(🚨 警告:绝对不能在这里修改导致再次渲染的响应式状态,否则会引发无限死循环卡死浏览器)。 |
| 卸载前 | onBeforeUnmount() | 极其重要! 组件即将从页面上被移除并销毁。这是进行物理级“擦屁股”的最后时机。必须在这里清除 setInterval 定时器、销毁第三方库实例、解绑全局 window.addEventListener,否则会导致严重的内存泄漏。 |
| 卸载完毕 | onUnmounted() | 组件已被彻底销毁,所有的事件监听器、子组件都已被移除。 |
(此外还有处理 <keep-alive> 缓存组件的专用钩子 onActivated / onDeactivated,以及用于处理异步组件和错误的 onErrorCaptured)
2. 生命周期实战应用
在实际业务中,我们通常把业务逻辑拆分到不同的生命周期钩子中执行。
vue
<script setup>
import { ref, onMounted, onBeforeUnmount, onUpdated } from 'vue'
import * as echarts from 'echarts'
const userData = ref(null)
const chartRef = ref(null) // 用于捕获 DOM
let chartInstance = null
let timer = null
// --- 阶段 1: setup (创建期) ---
// 组件刚开始解析,DOM 还不存在。直接发请求,让数据尽早回来。
fetch('/api/user/1').then(res => res.json()).then(data => {
userData.value = data
})
// --- 阶段 2: onMounted (挂载完毕) ---
onMounted(() => {
console.log('组件已被挂载,真实 DOM 已经存在!')
// 1. 安全地拿到 DOM 节点,初始化图表
chartInstance = echarts.init(chartRef.value)
chartInstance.setOption({ /* ... */ })
// 2. 绑定全局事件监听
window.addEventListener('resize', handleResize)
// 3. 开启一个轮询定时器
timer = setInterval(() => {
console.log('轮询拉取最新消息...')
}, 5000)
})
const handleResize = () => {
if (chartInstance) chartInstance.resize()
}
// --- 阶段 3: onUpdated (更新完毕) ---
onUpdated(() => {
console.log('数据变化导致 DOM 更新完成了。')
// 比如列表数据更新后,你可能需要重新计算某个复杂元素的高度
})
// --- 阶段 4: onBeforeUnmount (卸载前,清理战场) ---
onBeforeUnmount(() => {
console.log('组件即将销毁,开始执行清理工作。')
// 🚨 致命关键:必须清理掉这些依附在全局的东西!
clearInterval(timer) // 清理定时器
window.removeEventListener('resize', handleResize) // 解绑全局事件
if (chartInstance) {
chartInstance.dispose() // 销毁图表实例释放内存
}
})
</script>
<template>
<div>
<h2>用户信息</h2>
<p v-if="userData">{{ userData.name }}</p>
<!-- 图表挂载点 -->
<div ref="chartRef" style="width: 100%; height: 300px;"></div>
</div>
</template>3. 常见问题 (FAQ) 与避坑指南
3.1 经典面试题:Vue 的父子组件生命周期执行顺序是怎样的?
- 答:这是一个高频考点,其底层逻辑是“由外向内创建,由内向外挂载”。
- 挂载阶段 (Mounting):
- 父组件
setup()/beforeCreate/created - 父组件
onBeforeMount(开始编译父模板,发现里面有个子组件) - 子组件
setup()/beforeCreate/created - 子组件
onBeforeMount - 子组件
onMounted(子组件先挂载完成!) - 父组件
onMounted(父组件等所有孩子都挂载好了,自己才算挂载完成)
- 父组件
- 更新阶段 (Updating):
- 如果是父组件向子组件传了 props 导致更新:父
onBeforeUpdate-> 子onBeforeUpdate-> 子onUpdated-> 父onUpdated。
- 如果是父组件向子组件传了 props 导致更新:父
- 销毁阶段 (Unmounting):
- 父
onBeforeUnmount-> 子onBeforeUnmount-> 子onUnmounted-> 父onUnmounted。
- 父
- 规律总结:创建时总是先父后子(必须有爸爸才有儿子);而完成动作(Mounted, Updated, Unmounted)总是先子后父(只有小零件都组装/销毁完了,大机器才算组装/销毁完)。
- 挂载阶段 (Mounting):
3.2 为什么强烈建议在 setup (或 Vue2 的 created) 里发请求,而不是在 onMounted 里?
- 答:为了尽早触发网络请求,减少白屏时间。
- 从
setup执行,到经过模板编译、生成虚拟 DOM、再到最终渲染出真实 DOM 触发onMounted,这中间是有一段明显的时间差的。 - 如果你把 Ajax 请求放在
onMounted里,意味着浏览器必须等整个笨重的 DOM 树全部画完之后,才开始向服务器发请求,这就白白浪费了前期构建 DOM 时的那段时间。 - 放在
setup里,发请求和渲染 DOM 可以并行执行,显著提升首屏业务数据的呈现速度。
- 从
3.3 为什么在 onUpdated 里面执行了修改数据的操作,浏览器直接卡死了?
- 答:触发了无限死循环。
onUpdated触发的前提是:响应式数据发生了改变,导致 DOM 更新。- 如果你在这个钩子里,又去修改了一个响应式数据,Vue 就会认为:“又有数据变了!我得重新渲染 DOM”。
- 渲染完后,再次触发
onUpdated,你又修改数据,再次触发渲染……瞬间就把浏览器的调用栈撑爆了。 - 避坑指南:绝对不要在
onUpdated中无条件地修改状态。如果你非要改,必须包裹在一个非常严苛的if条件判断中,确保它只会执行一次。
3.4 为什么我的组件被 <keep-alive> 包裹后,来回切换不触发 onMounted 和 onUnmounted 了?
- 答:这正是
<keep-alive>的核心机制——缓存组件实例,避免重复创建销毁带来的性能损耗。- 被
<keep-alive>包裹的组件,除了第一次进入时会触发onMounted之外,后续即使离开页面,也不会被销毁(不触发onUnmounted),而是被静静地存放在内存中。 - 解决方案:为了处理这种组件“休眠”和“唤醒”的状态,Vue 提供了两个专门的生命周期钩子:
onActivated():每次组件被从缓存中唤醒(进入该页面)时触发。适合在这里重新拉取最新数据。onDeactivated():每次组件进入休眠(离开该页面)时触发。适合在这里暂停视频播放、清除轮询定时器。
- 被